关于优化扩展楚雄州7×24小时医保服务热线服务范围的公告
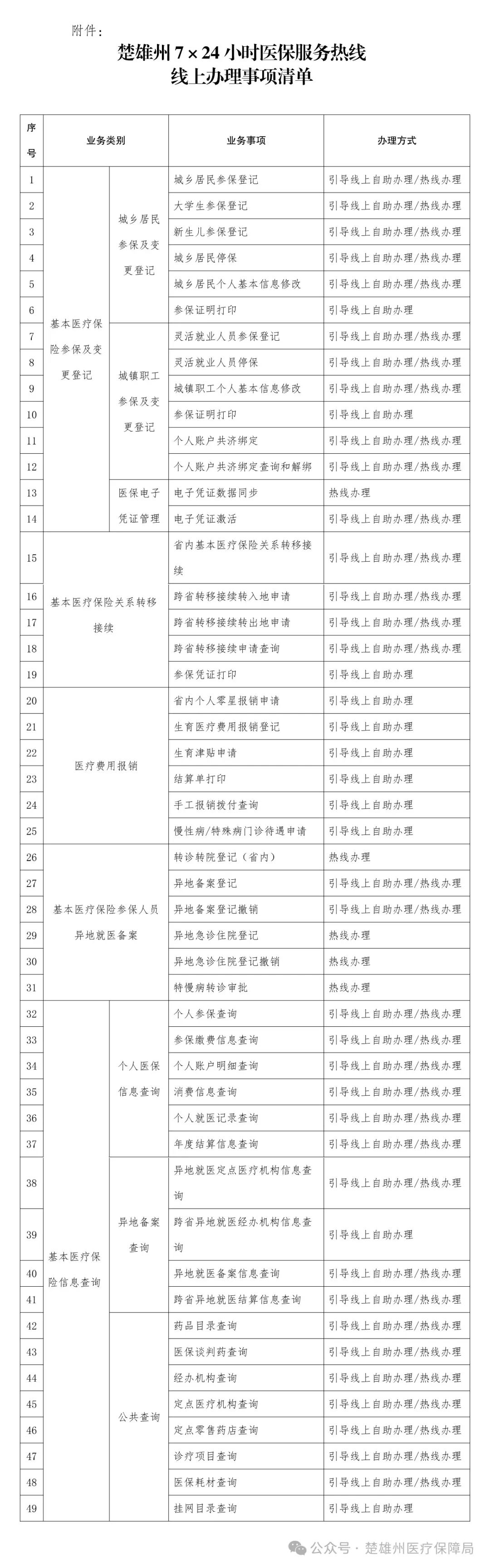
为进一步提升楚雄州7×24小时医保服务热线服务水平,为全州广大参保群众提供更加优质高效的医保经办服务,楚雄州医疗保障局将从2025年4月1日起,对楚雄州7×24小时医保服务热线服务事项进行全新优化升级,在原有医保信息查询、医保政策咨询、投诉建议受理的基础上,新增线上办理城乡居民和城镇职工参保及变更登记、异地就医备案、医保关系转移接续等33项医保高频事项业务。
全州广大参保群众可根据自身需求拨打楚雄州7×24小时医保服务热线0878-6012393办理相关医保业务。(注:每天8:00—18:00为人工服务,可线上办理事项清单上的49项医保业务;其余时间为智能客服服务,可咨询医保常见问题)。
医保服务需要帮
 请拨6012393!
附:楚雄州7×24小时医保服务热线线上办理事项清单
楚雄州医疗保障局
2025年3月25日
 
楚雄州医保服务热线:
0878-6012393